印刷对版检查系统

发布时间:2026-04-06 21:04:58浏览次数:10次

印刷对版检测

 

你的生产部门/品质部门需要的质量控制方法:

通过扫描产品的印刷首件产品,将扫描文件与电子文件(PDFTIF,BMP,png,jpg,ai)进行对比,防止后续生产发生关键错误。

检测内容:颜色差异、拼写错误、位置偏移、条码检查、文字缺失、盲文检查、文字错误等。

印刷对版1.png


 

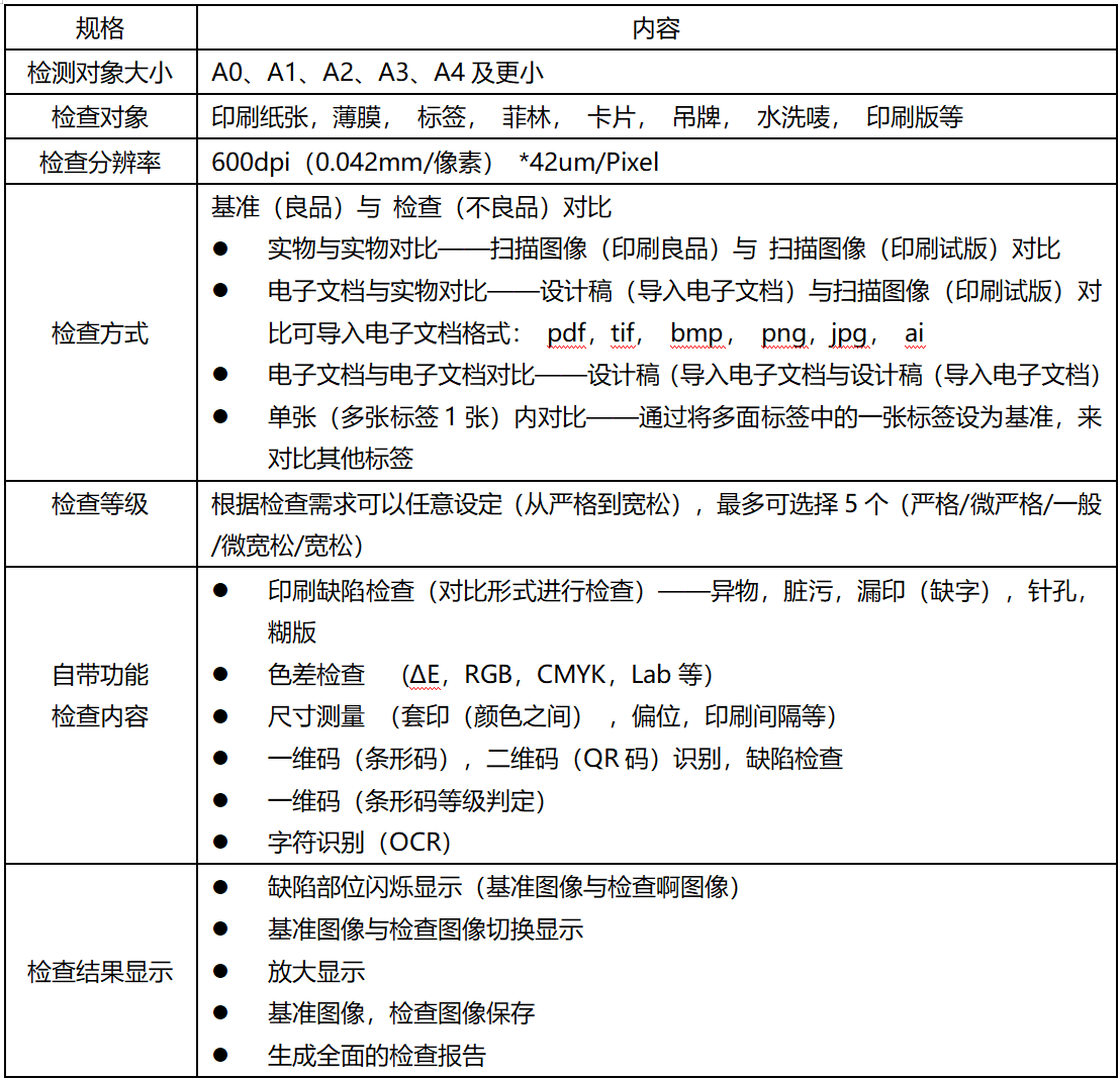
系统功能及特点:

对版系统3.png

生成的检查报告:(也可定制/自定义)

对版系统2.png


广州科立视智能科技有限公司微信扫码 关注我们

  • 24小时咨询热线15113870328

  • 移动电话15113870328

Copyright © 2026 广州科立视智能科技有限公司 版权所有 地址:广东省广州市黄埔区黄埔创新中心13东1423房 粤ICP2026036504 XML地图